11月10日至13日,第八届中国国际“互联网+”大学生创新创业大赛总决赛在重庆大学线上开赛,我院参赛项目《筑虹科技——全球唯一500米以上超大跨径钢管混凝土拱桥建设技术团队》和《岩土科技—全球领先的新一代基桩承载力检测荷载箱提供商》斩获银奖,《路面“黑”科技——中国沥青道路“增肌减脂”的领跑者》获得铜奖,创历史最好成绩。

2022年我院“互联网+”国赛获奖名单
2022年我院“互联网+”国赛参赛团队合影
我院高度重视本届大赛的组织参赛工作,做到备赛早启动,项目深挖掘、重打磨。4月15日,我院召集全院本科、硕士、博士所有班级的班长、学习委员,召开“beat365手机版官网入口土木建筑工程学院第八届中国国际‘互联网+’大学生创新创业大赛宣讲和动员大会”,在全院范围内宣传和发动全体学生积极报名参加本届大赛,并发动学院所有教职工指导学生参赛。
同时,我院对重点培育项目进行辅导打磨。针对比赛特点,学院组织学生参加学校线上赛事解读1场,专题讲座3场,训练营3期,及多组一对一、一对多项目培训;对十多个项目进行重点培育。经过广泛动员,全院共有203个项目,近2000人次报名参加本届大赛,参赛项目总数位列全校第三;十多个项目获得校级重点培育项目资助。
在6月举行的学校选拔赛中,我院有65个项目通过审核,获金奖项目10个,银奖项目10个,铜奖项目14个,并有9个项目被推荐参加广西选拔赛。
在7月举行的广西选拔赛中,我院9个参赛项目,获金奖项目4个,银奖项目4个,铜奖项目1个,并有4个项目被推荐参加全国总决赛。

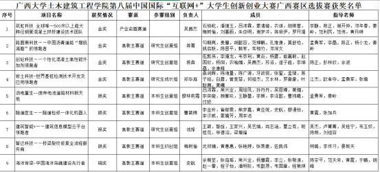
2022年我院“互联网+”区赛获奖名单
2015年以来,我院共获中国国际“互联网+”大学生创新创业大赛,全国银奖项目3个,铜奖项目7个;广西金奖项目18个,银奖项目20个,铜奖项目14个,优秀奖项目5个,入围奖项目1个。
中国国际“互联网+”大学生创新创业大赛创立于2015年,是由教育部等十二部委和地方省级人民政府共同主办的创新创业赛事。大赛旨在落实党中央、国务院提出的“大众创业、万众创新”重大部署,深入实施创新驱动发展战略,引领新时代高校人才培养范式深刻变革,聚焦“五育”融合创新创业教育实践,激发青年学生创新创造热情,打造共建共享、融通中外的国际创新创业盛会。